Instance Verification Kit (IVK)
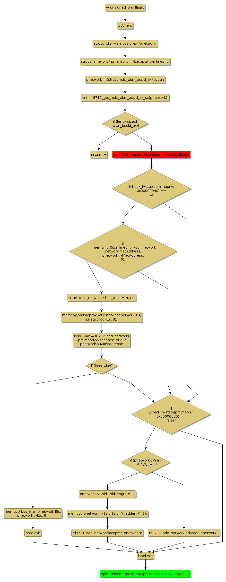
spin lock @ [16259+44+/linux-3.19-rc1/drivers/staging/rtl8712/rtl871x_mlme.c]
Instance Signature: lock2
|
The Matching Pair Graph:
|
|
Function Name
|
Control Flow Graph (CFG)
|
Events Flow Graph (EFG)
|
Source Correspondence
|
|
r8712_survey_event_callback
|
|
|
[14683+27+/linux-3.19-rc1/drivers/staging/rtl8712/rtl871x_mlme.c]
|